“十五五”开挂!新疆基建全面爆发
▎来源:建设通大数据研究院,转载请注明来源!
未来5到10年,中国最值得期待的发展高地,可能不是咱们传统印象中的北上广深,也不是江苏、浙江这些经济大省——而是一个经常被很多人忽略、但却在悄悄蓄力、即将爆发的地方:新疆!

我说这话可不是瞎猜,是有硬核依据的。看一个细节:领导配置。新疆的党委书记,由副国级领导担任——跟北京、上海一样!全国除了四个直辖市之外,唯一享受这种“高配待遇”的省份,只有广东和新疆。可见新疆的战略位置极其重要!
新疆不只是大西北的安全屏障,更是中国向西开放的“超级桥头堡”。接下来的“十五五”,新疆被国家明确了五大战略定位,正在全方位冲刺。其中最亮眼的,就是基建——新疆正在进入一个“超级基建周期”!
以前新疆的基建主要以“通道建设”为主,而现在到未来十年,要全面升级成“枢纽运营”,比拼的是“强不强”!铁路、水利、机场,三大板块协同发力。
先说铁路——“十五五”期间,新疆铁路总建设里程要从2000公里增加到3100公里,总投资2200亿元,远远超过“十四五”。为什么这么猛?背后有三大推动力:一是疆煤外运,二是中欧班列,三是旅游爆发。
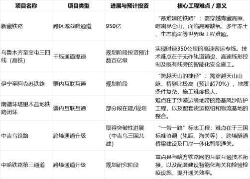
那些投资巨大、技术难度高的项目,像乌奎三四线高铁、伊宁到阿克苏铁路,尤其是新藏铁路,已经全部提上日程啦!新藏铁路更是在今年8月专门成立了注册资金950亿元的公司来推进,被很多人称为西部陆海新通道的“最后一块拼图”。还有中吉乌铁路、中哈第三通道等跨境工程,也都在加速推进。

除了铁路,另一个爆发点是机场。“十五五”期间,新疆要新增29个机场,超过现有28个的规模,未来将建成全国最密、最强的支线航空网络!

你是不是好奇:全国都在建高铁,为什么新疆偏要猛建机场?答案就在地图里——新疆占全国1/6的面积,相当于16个江苏!但这里地形复杂、人口分散,建高铁成本实在太高。比如乌霍高铁,一公里造价就高达1.2亿元;而一个4C级支线机场,总造价不到6亿元,能承担一年12万人次的吞吐量。算一算,五公里高铁的造价就能修一个机场!这么一对比,新疆选择多建机场实在太明智了。
还有一个容易被忽略但同样重要的板块——水利。在新疆,水就是命脉。“十五五”有哪些重点工程?比如西部“水塔”计划,要从雅鲁藏布江调水至塔里木盆地,年调水量达200亿立方米!如果实现,整个西北的干旱格局都可能被改变。还有配合2亿亩盐碱地改造的节水灌溉项目。更值得一提的是,数字孪生水利也已被纳入“十五五”规划,未来的水利系统将实现智能调度、数字化管理!